### 吃瓜简评:鞠婧祎偷税漏税事件:举报信的可信度与隐秘信息解析,丝芭传媒向国家税务总局上海市税务局稽查局提交了一份实名举报信,指控鞠婧祎偷税漏税,这一举报引发了广泛关注,但也伴随着诸多疑点和争议,本文将深入分析事件的关键点,帮助读者理清事实真相。,#### 一、举报信的可信度与公信力问题,1. **单位公章缺失** , 举报信的最大争议点之一是缺乏单位公章,通常情况下,单位举报需要提供营业执照、委托书及受托人身份证复印件,以确保举报行为合法合规,但在本次事件中,举报信未附上丝芭传媒的公章,导致公信力受到质疑。,2. **举报性质存疑** , 无公章之下,举报究竟是个人行为还是公司行为?如果是个人举报,缺乏单位印章可能不影响,但若以公司名义举报,则缺乏公章会严重影响举报的合法性,这一细节让人对举报信的真实性产生怀疑。,#### 二、收入数据的自相矛盾与隐秘信息,1. **鞠婧祎申报收入与丝芭估算收入的巨大差距** , 鞠婧祎2024年全年申报收入为110.18万元,其中近500万元来自丝芭传媒,丝芭传媒根据鞠婧祎下半年的影视和商务活动估算,她2024年6月至12月实际收入不低于500万元,这一差距达85%-88%,若属实,涉嫌偷税漏税金额巨大。,2. **鞠婧祎收入来源的复杂情况** , 举报列举了鞠婧祎多个收入来源,包括影视片酬、代言合作、杂志收入、晚会收入等,这些数据存在诸多疑点:, - **代言收入**:鸭鸭品牌、百度地图等代言合作的收入是否真实?部分网友质疑,尤其是一些品牌推广可能只是一条动态,30万的价格是否合理?, - **杂志收入**:《精彩OK!》和《Wonderland》的总销售额被全额计入鞠婧祎个人收入,但按行业惯例,艺人收入通常为销售分成(10%-30%),此举被认为混淆了概念。, - **单场活动收入**:抖音奇妙夜、B站中秋晚会等单场活动收入的数据仅为金额,没有合同或其他证据支持,严重削弱了可信度。,3. **举报数据的细节问题** , - 举报中将“FENDI”误写为“FNEDI”,这是一个明显的拼写错误,削弱了举报信的细节严谨性。, - 部分活动名称和金额可能存在错误或夸大,例如品牌站台的收入是否真实,需要进一步核实。,#### 三、法律后果与事件影响,1. **鞠婧祎的潜在法律风险** , 若举报数据属实,鞠婧祎可能面临严重的税务问题:, - **补缴税款**:偷税漏税需补缴税款和滞纳金。, - **高额罚款**:根据相关规定,偷税漏税可能面临.5到5倍的罚款。, - **刑事责任**:若逃税比例超过应纳税额30%,可能触犯《刑法》第201条,最高面临7年有期徒刑。,2. **丝芭传媒的潜在责任** , 举报指控丝芭传媒未尽代扣代缴义务,若确实存在未代缴税款的情况,丝芭可能承担相应的代扣代缴责任,丝芭曾在2025年底公布十年间向鞠婧祎支付税前1.39亿元,涵盖工资、影视投资及福利费,这一数据可能与举报中的收入数据形成对比。,3. **事件对鞠婧祎职业生涯的潜在影响** , 鞠婧祎近期因新剧《月鳞绮纪》备受关注,剧集即将于4月1日定档,若此次举报影响剧集播出,鞠婧祎的职业生涯可能面临不小的压力。,#### 四、争议焦点与双方声明,1. **双方声明与争议点** , 鞠婧祎方表示将统一回应,目前在社交媒体上更新了新剧宣传,粉丝解读为有底气,丝芭传媒则坚持鞠婧祎仍是旗下艺人,双方在合约解约问题上存在争议,法院鉴定显示补充协议签名真实性无法判断,丝芭单方鉴定认为签名属实。,2. **法律专家的观点** , 有律师指出,查实偷税行为需补缴税款、滞纳金及高罚款,若逃税比例超标,可能触犯刑法,丝芭作为经纪公司,未代扣代缴可能承担相应责任。,#### 五、总结与展望,本次举报信虽然受到了税务部门的受理,并启动了核查程序,但其可信度仍存疑,公章缺失、收入数据自相矛盾、证据支持不足等问题,都让人对举报信的真实性产生怀疑,税务部门将依据相关法条,严格审查举报材料,确保调查的公正性和透明度。,事件的结果将取决于多方面因素,包括举报信的证据支持力度、税务部门的调查结果以及双方的法律应对,希望事件能够得到公平公正的处理,真相大白。
丝芭传媒于2026年3月30日向国家税务总局上海市税务局稽查局提交实名举报信,举报鞠婧祎偷税漏税。


举报资料显示,鞠婧祎2024年全年申报收入为1100.18万元,其中近500万元来源于丝芭传媒。

但丝芭传媒根据鞠婧祎仅2024年下半年的影视、商务活动估算,认为她2024年6月至12月实际收入不低于5000万元,两者差额巨大。
如果数据属实,那么瞒报比例达85%-88%,涉嫌偷税漏税且金额巨大。

但是,举报信上没有单位公章。

这被部分粉丝质疑举报信的公信力,也是本次举报最大的疑点之一。
即如果没有公章,那举报是个人行为还是公司行为?是否有公信力?
目前,税务部门当日出具了编号为2026-013的《检举税收违法行为接收回执》,该回执加盖“税收违法行为检举事项处理专用章”。
意味着确认受理并启动核查程序。


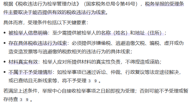
根据相关法条,税务举报的受理条件主要取决于能否提供有效的税收违法证据。
的确,以单位名义举报时,应提供单位营业执照、委托书及受托人身份证复印件,此时虽涉及单位印信,但公章主要用于证明委托关系,而非检举材料本身必须盖章.
也就是说,举报材料本身盖章并非必要条件,盖章的委托书是证明举报人与举报单位之间的关系。



此外,举报涉及的鞠婧祎收入也被不少人指出自相矛盾,这是疑点之二。
明细如下:
影视片酬:主演剧集《月鳞绮纪》片酬1600万元。
代言合作:
鸭鸭品牌代言(800万元/年)
百度地图合作(100万元)
杂志收入:
《新视线》杂志合作1100万元
《精彩OK》杂志合作900万元
《时装男士》封面拍摄50万元
晚会与盛典:
抖音奇妙夜(150万元/次)
B站中秋晚会(100万元/次)
河南中秋奇妙游、浙江卫视跨年(各35万元/次)
Vogue盛典、嘉人之夜(各35万元/次)
推广与站台:
品牌站台(如海瑞温斯顿、日默瓦等,约30万/次)
芭莎加油官、嘉人美妆大使等(30万–35万元/次)


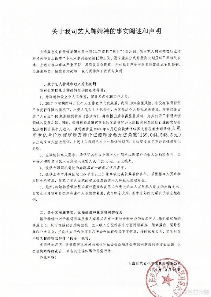
因为此前,也就是2025年底丝芭曾公布其十年向鞠婧祎支付税前1.39亿元(2014-2024年),按此计算年均收入约1390万。
这个数据与2024年鞠婧祎下半年收入就5000万,有一定的矛盾。

不过,有资料显示,鞠婧祎解约后直接新增了多个代言、如FRED、达肤妍、帕莎、沪上阿姨被称为事业上突飞猛进,有可能实现收入爆发式增长
2025年7月至2026年1月新增8个代言,2026年Q1仍在持续拓展,部分统计显示总量已达10个。

还有,举报将《精彩OK!》《Wonderland》杂志总销售额(2000万元)全额计入鞠婧祎个人收入。
但这个收入是杂志销售总额,按照行业惯例,艺人一般的收入是销售分成(通常10%-30%),此举被质疑为混淆概念。
此外举报活动收入中,部分活动的名称输入错误(如将“FENDI”误写为“FNEDI”),削弱了举报的可信度。


同时,举报列举单场活动收入如抖音奇妙夜150万/次、品牌站台30万/次,但仅仅有数据,并没有合同或者其他证据支持,也被质疑其说法的可信性。
根据网友提供,不少品牌推广其实就是发一条动态,也质疑了此类推广30万的价格的真实性。

最重要的一点是,在举报数据真实的情况下,鞠婧祎是否真实交税,公司到底有没有真实渠道核实,也是大众最关切的问题。
有律师称查实偷税,需补缴税款、滞纳金及0.5-5倍罚款;若逃税比例超应纳税额30%,可能触犯《刑法》第201条,最高面临7年有期徒刑。
而且,鞠婧祎偷税行为发生于合约期内,丝芭作为经纪公司未尽代扣代缴义务,亦可能承担相应责任。

目前,鞠婧祎方在社交媒体更新了新剧宣传,此举被粉丝称为有底气。

关于事情经过,鞠婧祎方表示将会统一回应。

鞠婧祎方目前有不少待播剧、快穿无限流《万花世界》轻喜剧《来战》古装仙侠虐恋《千香引》电影《粉墨江湖》。
其中古装奇幻《月鳞绮纪》在鞠婧祎被举报后,火速定档4月1日。
不知本次举报是否会影响该剧的播出。

鞠婧祎曾是丝芭传媒签约艺人。
双方2013年签署原始合约,合约日期为2024年6月18,鞠婧祎于合约到期前三天以公司伪造补充协议、隐瞒收入为由发函解约。
但丝芭传媒则表示,双方2018年还另签署有补充协议,该协议合法有效,该协议将鞠婧祎的影视约延长至2033年,并坚持称鞠婧祎仍属旗下艺人。
双方各执一词,关键证据补充协议签名的真伪一直是双方争议的焦点。
鞠婧祎方称法院两次委托司法鉴定均显示“无法判断签名真实性”,而丝芭单方鉴定称签名属实。

丝芭称十年间向鞠婧祎支付税前1.39亿元,涵盖工资、影视投资(如1.6亿定制《芸汐传》)及福利(外滩江景房、奔驰房车等)。

在双方因解约事件闹僵以后,丝芭2025年12月发“最后告知”指控鞠婧祎“涉嫌严重经济犯罪”。


期待事情能得到公平公正的处理。



